住建部最新国标!《超高性能混凝土》GB/T 31387—2025完成意见稿公开征求意见,本标准规定了超高性能混凝土UHPC的性能等级、原材料、配合比设计、质量要求、制备、养护、试验方法及检验规则等。
基于《超高性能混凝土》GB/T 31387—2025意见稿,按照抗压强度等级,超高性能混凝土UHPC起步强度UC100,最高强度UC200:
.png)
住建部通知原文如下,如需查阅下载《超高性能混凝土》GB/T 31387—2025意见稿全文,可至文末:
.png)
基础知识 超高性能混凝土UHPC
超高性能混凝土,简称:UHPC,被公认为“近三十年来最具创新性的水泥基工程材料”,鉴于其尤其突出的超高强度,也被业内誉为“最强混凝土”,《超高性能混凝土》GB/T 31387—2025意见稿定义:“以水泥和矿物掺合料等为胶凝材料,配合骨料、外加剂、高强度微细钢纤维和/或非金属纤维、水等原料生产的超高强纤维增韧混凝土”。
.jpg)
UHPC超高性能混凝土
一 UHPC的超高性能
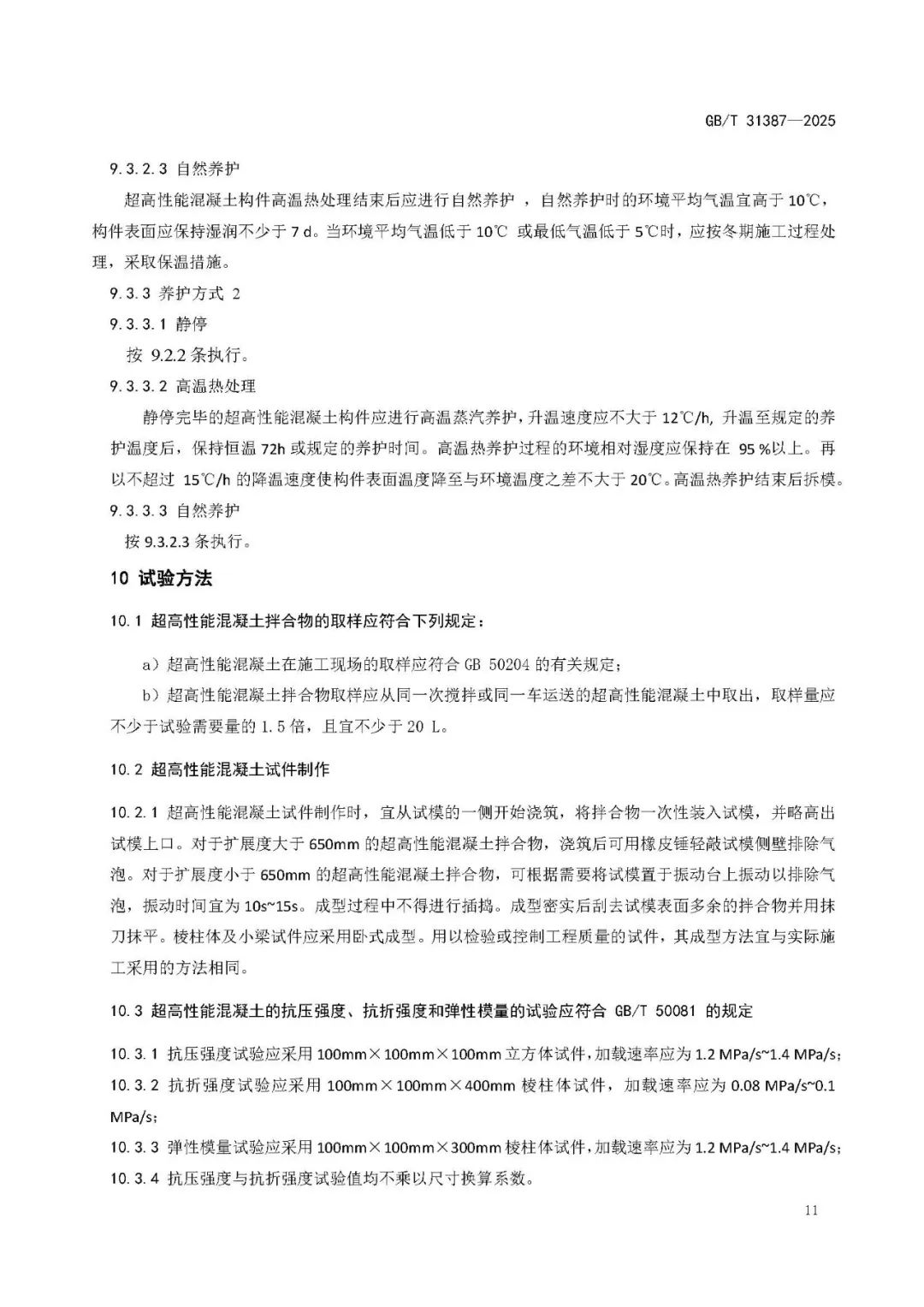
UHPC的超高性能,可总结为“三高”特性:
超高力学性能
抗压强度、抗折强度、抗拉强度可达普通混凝土的几倍至十几倍。
超高耐久性能
孔隙率极低,内部几乎没有裂缝产生,抗腐蚀能力也远超普通混凝土。
超高工作性能
不离析不泌水,泵送性优良,自密实免振捣,还可减少钢筋用料及结构自重。
.jpg)
UHPC超高性能混凝土
基于《超高性能混凝土》GB/T 31387—2025意见稿,UHPC最重要的三个定量化性能指标基本门槛:
抗压强度≥100MPa
抗拉强度≥3.5MPa
抗渗性能≤2.0×10-13㎡/s
UHPC可以设计为更轻更薄的结构尺寸,通过在相同荷载下不同材料的界面对比,超轻超薄效果一目了然:
.jpg)
相同荷载下不同材料的界面对比
二UHPC的应用领域
UHPC超高性能混凝土,通过发挥某一方面或综合方面的优异性能,目前已在包括路桥工程、建筑工程及市政工程等各个领域都有广泛地应用:
建筑构件
轻质高强的结构或装饰构件,如楼梯、阳台、幕墙及装饰构件等。
市政构件
轻质高强的市政设施构件,如电杆、市政管沟及盖板等。
结构连接
预制构件的结构性连接,如桥梁湿接缝连接、装配式构件节点连接等。
桥面铺装
普遍用于钢桥面铺装,解决易破损易开裂的难题。
维修加固
结构维修、加固与保护,大幅提高结构强度与刚度,并对结构有抗渗、防水及耐磨等多重保护。
耐久工程
用于环境恶劣易受侵蚀的工程,如海洋环境工程、盐水冻融环境工程等。
百年工程
用于设计寿命较长的工程,如交通基础设施、核能与核防护工程等。
防爆工程
用于各种军事工程或有重要功能的民用工程,如防护金库、数据中心或其他重要建筑。
.jpg)
.jpg)
桥面铺装 桥梁湿接缝
.png)
.png)
风电设备灌浆 结构维修加固
.jpg)
.png)
轻量化预制构件 幕墙装饰构件
.jpg)
.jpg)
装配式电缆沟 盖板
国标全文《超高性能混凝土》意见稿
.jpg)
.jpg)
.jpg)
.jpg)
.jpg)
.jpg)
.jpg)
.jpg)
.jpg)
.jpg)
.jpg)
.jpg)
.jpg)
.jpg)
.jpg)
.jpg)
.jpg)
.jpg)
.jpg)
.jpg)
.jpg)
.jpg)
.jpg)
.jpg)
.jpg)
.jpg)
.jpg)
.jpg)
.jpg)
.jpg)
.jpg)
.jpg)
.jpg)
.jpg)
.jpg)
.jpg)
.jpg)
.jpg)
.jpg)
.jpg)
.jpg)
.jpg)